DHS 16.1 – Option 9. Decisions Ryabushko AP
Sold <10
0 000 X
There are no such quantities in stock
By clicking the button, you agree to
terms for buyers
Secure deal
Instant delivery
Product description
1. Based on the given original, find the image according to Laplace:
The values of the parameters α, ω, Mi (i = 0, 1, 2, 3), A, B, C, D, E, F, G are given in Table. 16.1
1.9. α = 0, ω = 1, M0 = 2, M1 = 0, M2 = −1, M3 = 0, A = 1, B = 2, C = 0, D = 1, E = 0, F = 0, G = 0
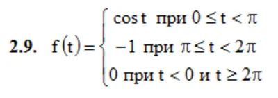
2. Find feature image
The functions f1(t), f2(t) and the numerical values of the parameters t1, t2 are given in Table. 16.2.
2.9. f1(t) = cost, f2(t) = −1, t1 = π, t2 = 2π
3. According to the given image
find the original. The values of the coefficients A, B, C, a, b, c are given in Table. 16.3.
3.9. A = 1, B = 3, C = −6, a = 1, b = 6, c = 13.
The values of the parameters α, ω, Mi (i = 0, 1, 2, 3), A, B, C, D, E, F, G are given in Table. 16.1
1.9. α = 0, ω = 1, M0 = 2, M1 = 0, M2 = −1, M3 = 0, A = 1, B = 2, C = 0, D = 1, E = 0, F = 0, G = 0
2. Find feature image
The functions f1(t), f2(t) and the numerical values of the parameters t1, t2 are given in Table. 16.2.
2.9. f1(t) = cost, f2(t) = −1, t1 = π, t2 = 2π
3. According to the given image
find the original. The values of the coefficients A, B, C, a, b, c are given in Table. 16.3.
3.9. A = 1, B = 3, C = −6, a = 1, b = 6, c = 13.
Main features
- Content type File
- Content description 74,25 kB
- Updated on the site 10.07.2025
Additional description
Detailed solution. Designed in PDF format for easy viewing of IDZ solutions on smartphones and PCs. In MS Word (doc format) sent additionally.
Images
Reviews
No reviews yet
0 000 X
There are no such quantities in stock
By clicking the button, you agree to
terms for buyers
Secure deal
Instant delivery