Dual simplex method. Coursework and sources. Delphi.
Sold <10
The sale of this product is suspended.
Product description
A program for solving linear programming problems by the dual simplex method. Sources for Delphi 7 and Delphi XE with detailed comments. Flowcharts, as well as term paper written for this program. Rented for 5.
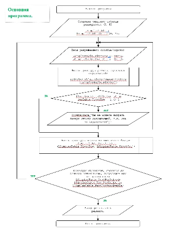
The program itself constitutes a dual problem and brings it to the canonical form. Displays a detailed report on the progress of the task. It is possible to solve both dual and direct problems, and quickly switch between them for a more detailed analysis and study of the problem.
There are three problem solving modes:
1) Automatic
2) Step by step
3) Manual
In the first mode, the program itself chooses the resolving column and row that provide the maximum increase or decrease in the objective function. It also automatically recalculates all tables.
In step mode, each recalculated table is displayed. This mode is convenient for viewing intermediate results of solving a problem. The allowing column and line, in this mode, the program also chooses itself.
In manual mode, the user himself selects the permissive row and column.
It is also possible to export all tables obtained during the solution of the problem to Excel.
The program itself constitutes a dual problem and brings it to the canonical form. Displays a detailed report on the progress of the task. It is possible to solve both dual and direct problems, and quickly switch between them for a more detailed analysis and study of the problem.
There are three problem solving modes:
1) Automatic
2) Step by step
3) Manual
In the first mode, the program itself chooses the resolving column and row that provide the maximum increase or decrease in the objective function. It also automatically recalculates all tables.
In step mode, each recalculated table is displayed. This mode is convenient for viewing intermediate results of solving a problem. The allowing column and line, in this mode, the program also chooses itself.
In manual mode, the user himself selects the permissive row and column.
It is also possible to export all tables obtained during the solution of the problem to Excel.
Main features
- Content type File
- Content description 2203,73 kB
- Updated on the site 26.02.2024
Additional description
-----------------------------------------------------
Archive content:
1) Program (exe file)
2) Sources on Delphi XE and Delphi 7
3) Sources of a simplified version of the program on Delphi XE and Delphi 7
4) Coursework (47 sheets, submitted for 5)
5) Block diagrams of the program algorithm (6 sheets)
6) Help file containing a detailed description of how to work with the program
7) Several examples of calculation in the program.
The archive contains two versions of the program with source codes. The first is more complex, with export to Excel, and a more complex interface. The second program "simplex_lite" is a light version of the first one. There is only a function of recalculating the table, and saving the solution to a text file. Minimum code. This version is suitable for students who need a simple solution to the problem, and nothing more.
Archive content:
1) Program (exe file)
2) Sources on Delphi XE and Delphi 7
3) Sources of a simplified version of the program on Delphi XE and Delphi 7
4) Coursework (47 sheets, submitted for 5)
5) Block diagrams of the program algorithm (6 sheets)
6) Help file containing a detailed description of how to work with the program
7) Several examples of calculation in the program.
The archive contains two versions of the program with source codes. The first is more complex, with export to Excel, and a more complex interface. The second program "simplex_lite" is a light version of the first one. There is only a function of recalculating the table, and saving the solution to a text file. Minimum code. This version is suitable for students who need a simple solution to the problem, and nothing more.
Images
Reviews
No reviews yet
The sale of this product is suspended.
alex_ey
Blocked
alex_ey
Blocked