The modified simplex method.
Sold 15
The sale of this product is suspended.
Product description
The program for solving linear programming modified simplex method. Sources on Delphi, with detailed comments. As well as course work, written for this program. I put 5.
The program itself reduces the problem of linear programming to the canonical form, and produces its iterative solution. At each step, it displays a detailed report on the solution of the problem in text form.
It is possible to save \\ load task.
The program itself reduces the problem of linear programming to the canonical form, and produces its iterative solution. At each step, it displays a detailed report on the solution of the problem in text form.
It is possible to save \\ load task.
Main features
- Content type File
- Content description 1001,56 kB
- Updated on the site 26.02.2024
Additional description
The content of the archive:
1) The program (exe-file)
2) source code on Delphi
3) Coursework (41 sheet, put on 5)
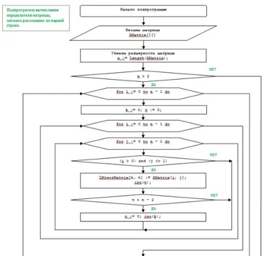
4) The flowchart of the program (5 sheets)
4) Help file that contains detailed description of the program
5) A few examples of the calculation program.
1) The program (exe-file)
2) source code on Delphi
3) Coursework (41 sheet, put on 5)
4) The flowchart of the program (5 sheets)
4) Help file that contains detailed description of the program
5) A few examples of the calculation program.
Images
Reviews
No reviews yet
The sale of this product is suspended.
alex_ey
Blocked
alex_ey
Blocked